Pusat Pengajaran & Pembangunan Kurikulum

Pembangunan Program Baharu

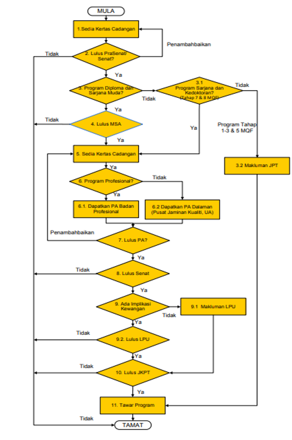
Fakulti/Pusat yang berhasrat untuk membangunkan program akademik baharu perlu melalui beberapa peringkat kelulusan sebelum program akademik baharu boleh ditawarkan, bergantung kepada jenis program pengajian yang ingin ditawarkan. Prosedur permohonan boleh dirujuk Garis Panduan Pembangunan Program Akademik Universiti Awam, Kementerian Pengajian Tinggi (KPT) dan Arahan Kerja Pembangunan Program Baharu UKM-SPKPPP-PT(PdP)01-AK01.

Rajah: Proses Pembangunan Program Akademik Baharu (Sumber: Garis Panduan Pembangunan Program Akademik Universiti Awam, KPT)

Rajah: Anggaran Garis Masa Pembangunan Program Akademik Baharu (Sumber: Garis Panduan Pembangunan Program Akademik Universiti Awam, KPT)

Proses Aliran kerja Permohonan Akademik Baharu