SPI(Putih)@3x
SECRETARIAT RESEARCH AND INNOVATION FACULTY OF MEDICINE UKM
UKMOfficialLogo2
Logo-SPI
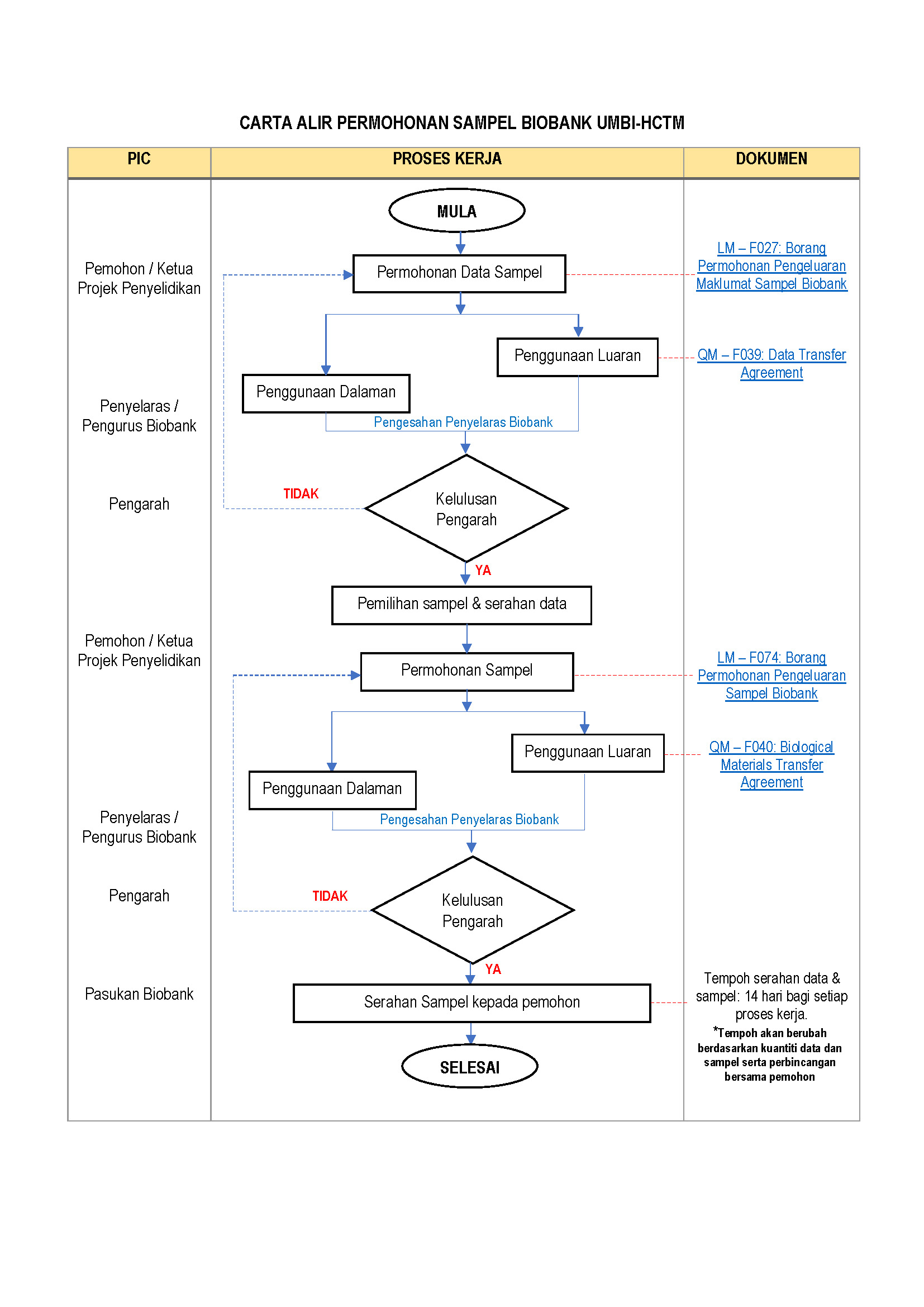
Application for Biobank Sample – UMBI-HCTM

FLOWCHART

FORMS

For more information please contact person in charge :

Mr. Ahmad Termidzi Mohd Azhar
Pegawai Sains
Institut Biologi Molekul Perubatan UKM (UMBI)
Universiti Kebangsaan Malaysia

email : miziazhar@ukm.edu.my
Phone  : +603-91710415

The sample release process will commence only upon approval and will take approximately two weeks, depending on the type and quantity of samples requested.